Instance Verification Kit (IVK)
mutex lock @ [11570+32+/linux-3.19-rc1/drivers/uwb/beacon.c]
Instance Signature: mutex
|
The Matching Pair Graph:
|
|
Function Name
|
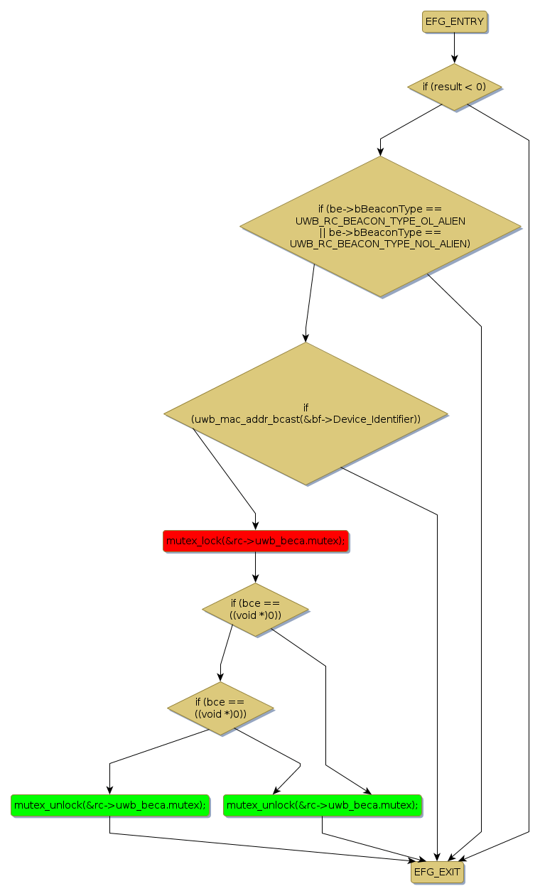
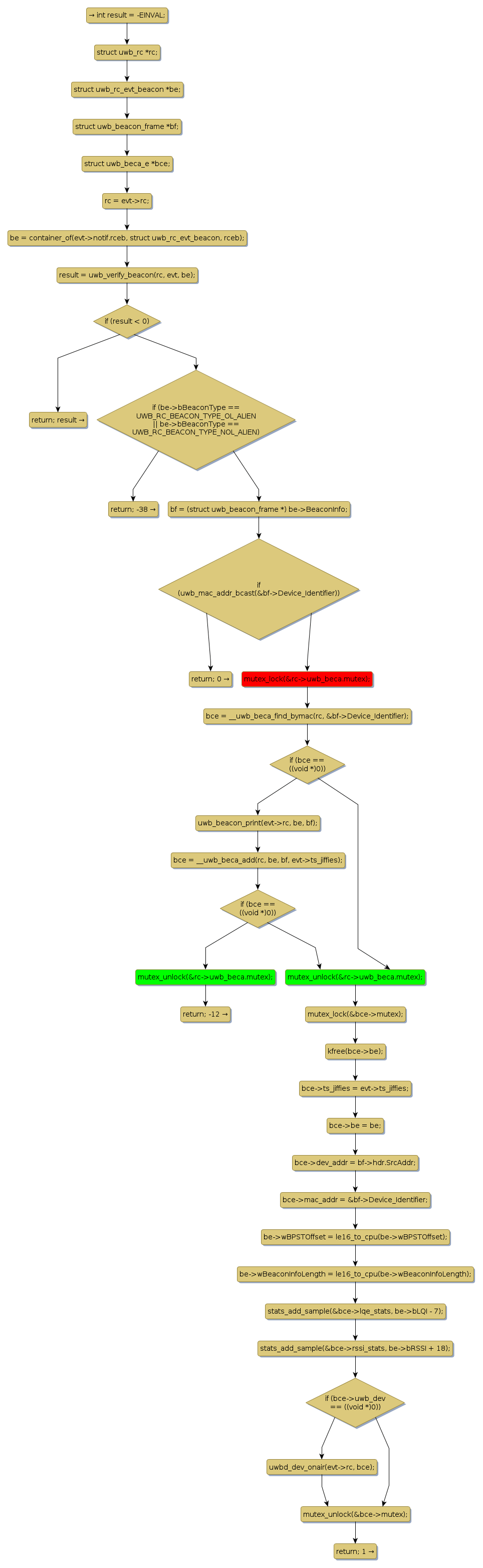
Control Flow Graph (CFG)
|
Events Flow Graph (EFG)
|
Source Correspondence
|
|
uwbd_evt_handle_rc_beacon
|
|
|
[10684+25+/linux-3.19-rc1/drivers/uwb/beacon.c]
|